Zum Hauptinhalt springen Zur Suche springen Zum Menü springen

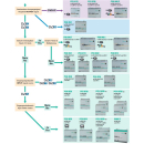
Polytron PCU 8 IP (Set aus 2x Polytron PCU 4131 IP-Streamer IPTV-Kopfstelle (8x DVB-S/S2 / DVB-T/T2 / DVB-C in IP mit 8x CI)

  • Artikelnummer: PolytronPCU8IP
  • GTIN: 4250238514640
  • HAN: 5552315
  • Kategorie: Polytron
  • Hersteller:
Set auf 2x Polytron PCU 4131 IP-Streamer
Umsetzung von UHD-/4K-Transpondern möglich !
6.099,00 €
inkl. 19% USt. , zzgl. Versand
Stk